医院简介
上海市第一妇婴保健院(同济大学附属妇产科医院)创建于1947年,是一所集医疗、教学和科研为一体的现代化三级甲等专科医院,为全国文明单位、上海市文明单位、上海市保健医疗定点单位,是我国最早成立的省市级妇幼保健院之一。
医院现有东、西两个院区,开放床位近 800 张,职工近 1800 人,拥有“国家妇产疾病临床医学研究中心上海市分中心”、“APAGE亚太内镜培训基地”、“卫生部四级妇科内镜诊疗技术培训基地” 、“上海市危重新生儿会诊抢救中心”、“上海市产前诊断中心”、“上海市产科临床质量控制中心”。设有上海市母胎医学重点实验室,上海市母胎医学与妇科肿瘤研究所,国家干细胞转化资源库上海市第一妇婴保健院基地,同济大学医学院转化医学研究中心、母胎医学研究所、妇科肿瘤研究所以及妇婴健康科学中心。建有先进的妇产科专科医学模拟实训中心,授牌“上海市妇产科保健与临床基地”、“上海市妇产科临床培训与实训中心”。经过多年的发展,产科已成为国家临床重点专科、妇科入选上海市重中之重临床重点学科,在围产保健、产前诊断、疑难孕产妇诊治、早产儿救治、不孕不育诊治、肿瘤妇科、妇科微创、妇科泌尿和盆底重建诊疗领域处于先进水平。
医院现有研究生导师70名,其中博士生导师39名,拥有国家自然科学基金创新群体、国家自然科学基金委科学中心项目,汇聚有从国家杰青、优青到上海市东方英才等一批在国内外享有较高学术威望的学科带头人,形成了良好的学科梯队。
近年来,医院围绕高质量发展目标,凝练学科发展特色、激发科研创新活力、提升医院管理内涵,积极打造具有一定行业影响力和较强竞争力的一流妇产科专科医院。
上海市第一妇婴保健院诚挚欢迎海内外英才加盟,携手奋进、共创辉煌!

招聘目录
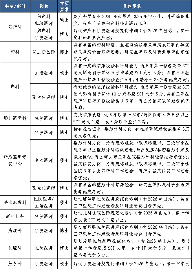
(一)医师岗位

(二)医技岗位

(三)科研岗位
※博士后岗位长期有效,其他岗位招满即止
医院部分人才计划简介
(一)优秀住院医师规范化培训学员培养计划(“优培计划”)
1、入选基本条件
(1)具有硕博士研究生学历、已取得硕士或博士学位的应届规培医师

(2)规培入职前3年内以第一/通讯作者身份已发表8分(含)以上SCI论著1篇或发表SCI论著累计影响因子15分(含)以上的(含已获得录用通知的,但须于入院当年12月31日前见刊)
2、 薪酬待遇
(1)除与同类单位相比极具竞争力的优厚薪酬外。第一年可另享12万元的额外津贴
(2)规培期间的科研产出,参照内部文件另行予以奖励
(二)“临床博士后”项目
1、入选基本条件
年龄在35岁以下,获得相关专业博士学位一般不超过1年的一年级规培生
学术方面,须符合下列条件之一:
1)以第一作者或者通讯作者身份在SCI期刊发表单篇影响因子大于5分的研究型论文
2)以第一作者或者通讯作者身份在SCI期刊发表累计影响因子大于8分的研究型论文
3)以第一作者或者通讯作者身份在SCI期刊发表1篇中科院分区2区及以上的研究型论文
2、 薪酬待遇
除享受医院规培生同等待遇外,在站期间按1万元/月标准给予博士后补贴
(三)优秀博士后培养计划(“优博计划”)
1、入选基本条件
(1)临床医学流动站博士后:进站前的3年内,以第一作者身份在SCI期刊发表过至少一篇单篇影响因子大于10分的SCI论文(综述除外,预警期刊除外)
(2)非临床医学流动站博士后:进站前的3年内,以第一作者身份在SCI期刊发表过至少一篇单篇影响因子大于18分的SCI论文(综述除外,预警期刊除外)
2、薪酬待遇
(1)除按规定享受博士后待遇(基本年薪+科研奖励性津贴),另予一次性奖励6万元
(2)在站期间的科研产出,参照内部文件另行予以奖励
(四)高层次人才引进计划
凡符合医院“高层次人才引进计划”所列条件的应聘者,签订聘用合同后,医院将根据不同学科特点和研究计划,给予丰厚的科研启动经费及安家费
应聘方式
有意向者请将个人简历、重要证书等相关资料通过
电子邮件
方式递交至我院人力资源部邮箱,邮件主题注明“应聘岗位–本人姓名”
※简历内容请列明以下信息:
①户籍所在地(应届毕业生填写生源地)
②教育经历(从高中开始填写)
③论文需注明作者排名(共一/共通讯写明具体排名)、发表时间、杂志信息、文章类型;发表过SCI论文的,另需注明文章发表当年影响因子及中科院杂志分区。
上海市第一妇婴保健部 人力资源部
地址:上海市浦东新区高科西路2699号行政楼202室 邮编:201204
电话:021-20261000*1204 邮箱:
本网站所转载内容的源网站以及涉及的相关单位及个人信息的真实性、准确性和合法性均由发布网站所有者负责,本网站对此不承担任何保证责任,如有侵权的行为,请及时与客服联系,我们将立即删除并配合妥善处理。